- 方針
- 体制
- 女性活躍推進
- 障がい者雇用
- キャリア採用
- 外国籍従業員
- 外国人技能実習生
- LGBTQ
- ワークライフマネジメントの向上(仕事と育児の両立支援)
- ワークライフマネジメントの向上(仕事と介護の両立支援)
- 健康経営
- データ
- 関連リンク
方針
王子グループでは、全ての従業員に対して、経営理念、パーパス(存在意義)、人財理念など核となるものについては共通の価値観を求めています。さらに王子グループは、人権、国籍、民族、出身地、思想信条、価値観、宗教、年齢、性別、性的指向、性自認、障がい、社会的身分、社会的地位等にかかわらず、従業員一人ひとりの多様な価値観、発想、能力を最大限に活用し、互いに成長することで、企業の競争力強化に結びつく「個人・組織の活性化」に向け「インクルージョン&ダイバーシティ」を推進しています。
ダイバーシティ推進方針
具体的方針としては、「多様な人材の能力開発・キャリア形成」「ワークライフマネジメント向上(多様な働き方・健康経営)」「従業員一人ひとりの意識(行動)改革、管理職による部下の成長・進化を促すマネジメント」を掲げており、活動の評価指標として意識調査を実施しています。
体制
サステナビリティ推進委員会において、半期ごとに、グループを横断したダイバーシティ推進方針・目標の共有を行いながら、インクルージョン&ダイバーシティを推進しています。
女性活躍推進
女性活躍推進については、国内連結子会社16社を対象に、女性管理職比率5.5%(2025年3月末)を目標に取り組んできましたが、実績は4.9%にとどまりました。引き続き、女性活躍を推進するため、対象を20社に広げ、新たな目標(2031年3月末/8.5%)に取り組んでいます。
また、王子グループ主要会社の新卒採用総合職は、優秀人財の確保や業務効率化の観点より、王子マネジメントオフィス㈱にて一括で採用しており、その女性比率について、研究職・事務職は50%の目標を設定し、また、事業ポートフォリオ転換に必要なプラントエンジニア職についても、女性の採用を推進し、将来の女性管理職候補の人財確保に努めています。併せて性差のない育成を目指し、管理職手前の男女総合職を対象とした「キャリアアップ総合職研修」などを実施し育成を図るとともに、保育園「ネピア ソダテラス」の開設(東京都江戸川区)や、早期育児休職復帰者への保育所補助制度などにより、従業員の仕事と育児の両立を支援しています。
保育園「ネピア ソダテラス」は、上述の従業員の仕事と育児の両立支援の他、企業の社会的責任から待機児童対策に寄与することも目的としており、当社グループ従業員だけでなく、地域住民の方々にもご利用いただいています。(2025年3月末現在 従業員子女6名、地域住民子女15名)
王子グループ2031年3月末目標
(国内グループ20社)
8.5%
⇔2025年3月末現在実績:5.4%
障がい者雇用
障がい者雇用については、2007年7月に知的障がい者を主体とした障害者雇用促進法の特例子会社「王子クリーンメイト(本社ビル清掃業務)」を設立するなど、積極的に取り組んできました。「グループ適用制度(関係会社特例)」が適用される6社(王子ホールディングスを含む)での障がい者雇用率2.55%(2025年6月1日現在)で法定雇用率を達成しており、今後もさらなる障がい者の雇用拡大を推進していきます。
| 2017年度 | 2018年度 | 2019年度 | 2020年度 | 2021年度 | 2022年度 | 2023年度 | 2024年度 | |
|---|---|---|---|---|---|---|---|---|
| 国内グループ適用6社(%) | 2.03 | 2.17 | 2.27 | 2.31 | 2.35 | 2.51 | 2.48 | 2.55 |
| 国内グループ(%) | 1.83 | 1.91 | 2.01 | 2.04 | 2.10 | 2.20 | 2.19 | 2.36 |
キャリア採用
経営戦略の迅速な実現に向けた人財の確保を目的に、キャリア採用を継続的に実施しており、2024年度に62名(王子マネジメントオフィス㈱による採用者)を採用し、うち26名が管理職として活躍しています。今後も一定数を継続して採用し、管理職への登用も進めていきます。また、アルムナイ人財(定年退職者以外の退職者で再入社した者)の活用として、社外で有効な経験を積んだ人財の登用も進めています。
外国籍従業員
多様性の実現において、グローバル人財の育成を重要なテーマとして位置付けています。王子グループ国内主要会社の新卒総合職は、優秀人財の確保などの観点より、王子マネジメントオフィス(株)にて一括で採用しており、国内グループ会社の将来の管理職候補として、2025年4月入社では2名の外国籍総合職を採用しています。今後も一定数を継続して採用し、管理職への登用も進めていきます。2025年3月時点の外国籍総合職は26名で、そのうち14名が管理職として海外グループ会社の現地事業の運営管理等を行っています。また、外国籍従業員同士のコミュニケーションの場や、人事担当者等に相談しやすい環境を整備するなど、各自が能力を発揮しやすい環境づくりに努めています。
王子グループの従業員約38,000名のうち、海外グループ会社従業員比率は58.5%(2025年3月末)となっており、海外グループ会社の経営者や管理職は、現地採用者が中心となっています。2019年には、外国籍従業員を当社のグループ経営委員として登用しました。
外国人技能実習生
段ボール・紙器加工事業分野においては、ベトナム、タイ等から多くの外国人技能実習生(含む海外現地法人従業員)を採用し、グループ内で活躍できるような体制を作っています。
LGBTQ
「王子グループ企業行動憲章」「王子グループ行動規範」に基づき、王子グループにおいて、性的マイノリティの当事者を含めて、多様な人財が活躍できる職場環境を醸成することを目的として、「王子グループLGBTQハンドブック」を作成しました。また、2024年4月1日より性的マイノリティに関する相談窓口(王子グループ全従業員対象)を設置しています。

ワークライフマネジメントの向上(仕事と育児の両立支援)
育児中の従業員が、仕事と両立をしながら活躍できるさまざまな制度を導入しています。
主な法定以上の両立支援制度(※1)
-
早期育児休職復帰者への保育所補助制度
-
育児短時間勤務(小学校1年生修了まで、1日6時間まで勤務時間が短縮可)
- 男性従業員の育児支援休暇制度(連続5日間取得、有給扱い、目標100%)
- 積立保存年休の時間単位利用(育児・介護)
- 配偶者の海外転勤に帯同する場合の休職制度
- 出産・育児・介護などによる退職者リターン制度
- 配偶者の出産休暇制度(3日以内)
- ※1 王子ホールディングス・王子イメージングメディア・王子グリーンリソース・王子製紙・王子マネジメントオフィスの場合
育児休職前後の支援
面談やセミナーを通してコミュニケーションをとりながら、復帰後も活躍できるようにサポートしています。復帰前後に上司と面談し、育児と仕事の両立や将来のキャリアを考える場を持っています。仕事と育児の両立セミナーは、男女ともに対象としており、育児とキャリアの両立について考える良い機会となっております。


情報提供
「仕事と育児の両立ハンドブック」やポータルサイトにて会社の制度を始めとするさまざまな情報提供を行っています。
男性の育児休業等取得率
王子グループでは、従業員数301名以上の国内連結会社16社を対象に、男性育児休業等取得率100%を目標に掲げ、男性の育児への参加を積極的に推進しています。
2024年度は、3交替の製造現場もあわせて、115.9%です。
男性が積極的に育児参加することは、家族との絆を深めるだけでなく、仕事の面でも新たな視点が加わったり、効率よく働くことで生産性の向上につながるなどの効果が期待されます。
私たちが特に力を入れているのが、当社独自の制度である「男性の育児関連休暇(連続5日以上)」の取得促進で、「取得率100%」を目標としています。お子さんの誕生に合わせた職場への周知、全社でのポスター掲示、ポータルサイトで取得体験談の紹介等を継続的に実施した結果、取得率が向上しただけでなく、男性の育休取得が当たり前という意識が各職場で醸成されてきたことも大きな変化です。
誰もが働きやすい職場環境を整えていくためには、職場の上司・同僚が多様な価値観やライフスタイルを受容することも大切です。本取り組みを通じて、よりよい働き方や職場風土の醸成を目指していきます。
育児関連休暇を取得した男性社員&上司 インタビュー①
育休取得者

産業資材カンパニー
Aさん
①子育て休暇を取得して、どのように感じましたか。
人生で最も家族と生活した1年間でした。日々成長していく子どもの様子をつぶさに見られる貴重な機会で本当に取得できて良かったと心から思います。育休中の家事のスキルアップと体制づくりで何とか毎日の慌ただしさを乗り切れています。
②日々の家事・育児で大切にしていることは何ですか。
夫婦それぞれの繁忙期や子供の成長によって3か月から6か月ごとに家事の分担を調整しています。また、便利家電を積極的に取り入れ家事を減らしたり、子供ができることを増やし親がやることを減らしたりするように工夫しています。
③両立のために、どのような働き方の工夫をしていますか。
出張や残業等どの程度できるかについて、家庭の状況とともに上司にこまめに伝えています。
基本的には残業はできないものとしてスケジュールを組んでいます。
夫婦ともどうしても休めないときに備え、ファミリーサポートや病児保育に登録しています。
上司

産業資材カンパニー
Tさん
①ご本人が休暇を取得するにあたり、職場内で準備・工夫されたことはありますか。
長期間の休業取得を予定していたため担当しているお客様の本部内引継ぎ、グループ各社の営業の方に担当者変更のお知らせ、お客様へのご挨拶など業務が滞らないように事前の準備をしました。
休業取得までの数ヶ月は、取得までに終了できる短期テーマを担当してもらうことで 業務調整を行っておりました。
②お子さんが産まれた後に、ご本人や職場全体の働き方に変化はありましたか。
休業取得後は、奥様との家事・育児の分担から定時帰宅が主になりましたが、就業時間内で生産性を高めるために業務スケジュールの精度を上げる努力、周囲への気配り、周囲からの配慮もあり、スムーズに復帰できたと思います。
また、本人の姿勢は職場に良い影響を与えてくれました。
育児関連休暇を取得した男性社員&上司 インタビュー②
育休取得者

コーポレートマネジメントグループ
Kさん
①子育て休暇を取得して、どのように感じましたか。
我が家に家族が増えたことを実感し、妻と一緒に育児ができることが非常に嬉しいと感じました。
一方で、私が会社に行っている間は一人で子どもの面倒を見なければいけない妻が本当に大変だと感じました。
②日々の家事・育児で大切にしていることは何ですか。
家事・育児で自分ができることを日々増やしていくことです。
自分が家にいる時は、妻が身体を休めることができるようにたくさん子どもと遊ぶようにしています。
常日頃から妻に対して、感謝の言葉を口にするように心がけています。
③両立のために、どのような働き方の工夫をしていますか。
子どもの生活リズムに合わせて、ライフスタイルが「朝早起き、夜早寝」に変わったので、出社の時間を早めて、退社の時間を極力早くできるように心がけています。
上司

コーポレートマネジメントグループ
Sさん
①ご本人が休暇を取得するにあたり、職場内で準備・工夫されたことはありますか。
本人より職場に、休暇期間等について、早めに相談がありましたので、業務フォロー体制も、早めに検討でき、休暇中も支障なく業務に対応できました。
育児をしている方が職場に多いこともあり、育児をされていない方も含めて、もともと育児と仕事の両立支援への理解があったことも、うまく対応できた理由の一つだと思います。
②お子さんが産まれた後に、ご本人や職場全体の働き方に変化はありましたか。
本人は、お子さんが生まれたことで、さらに活き活きと業務に取り組んでいます。また、フレックスなどをうまく活用して、お子さんの定期検診の付き添いなど、育児と仕事を両立させていると思います。
本人だけが担当していた業務は、職場のメンバーでチームとして対応できるように見直しました。
さらに職場全体で、育児と仕事を両立できる体制が整ったと思います。

企業主導型保育施設
従業員の育児と仕事の両立支援、女性の活躍推進、企業の社会的責任から待機児童対策に寄与することを目的に、東京都江戸川区のグループ社宅隣接地にて保育園「ネピア ソダテラス」を運営しています。
「ソダテラス」という名称は「育て(大切に、すこやかに)」「照らす(未来を明るく)」「テラス(園庭で安心して遊べる)」の3つの意味をこめており、子どもを明るく、安心して、育てるという王子グループの保育所をイメージしています。また、本施設は、内閣府の子育て支援制度に基づく運営を行い、地域住民の方々にもご利用いただいています。


ネピア ソダテラスの概要
| 運営開始日 | 2018年4月2日 |
|---|---|
| 開園日 | 土日祝日を除く平日 |
| 所在地 | 東京都江戸川区南篠崎町5-13-51 (王子グループ社宅、グループ会社隣接地) |
| 保育時間 | 7:00~20:00 |
| 保育定員 | 30名 |
| 対象年齢 | 生後57日目~2歳(4/1時点の満年齢) |
| 利用対象 |
|
ワークライフマネジメントの向上(仕事と介護の両立支援)
介護中の従業員が、仕事と両立をしながら活躍できるさまざまな制度を導入しています。
主な両立支援制度※2
- 介護休職(期間1年、最大12回まで分割利用可)
- 介護短時間勤務(3年の間に2回以上、1日6時間以上で勤務時間が短縮可)
- 積立保存年休の時間単位利用(育児・介護)
- 出産・育児・介護等による退職者リターン制度
- 高齢者見守りサービスの優待案内
- ※2 王子ホールディングス・王子イメージングメディア・王子グリーンリソース・王子製紙・王子マネジメントオフィスの場合
情報提供
従業員の家族介護に関する疑問や不安を解消し、仕事と介護を両立するための情報提供を行っています。
取り組み内容
- 仕事と介護の両立ハンドブック
- 従業員向け介護セミナー


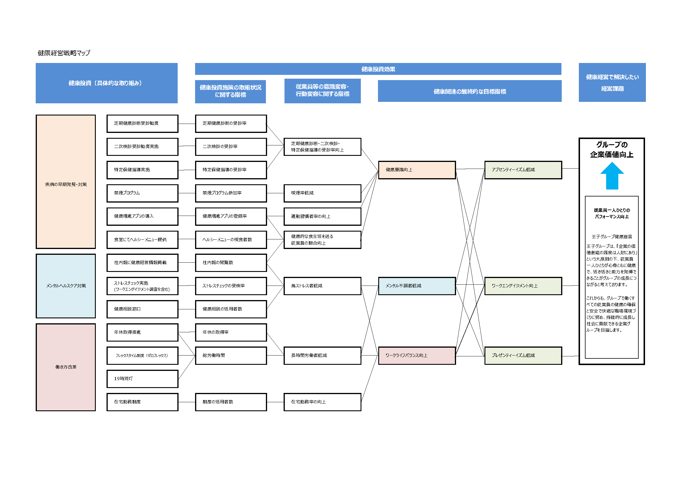
健康経営
方針
王子グループでは、経営の最優先・最重要課題である「安全・環境・コンプライアンス」への取り組みの一つとして、健康経営に取り組んでいます。
王子グループ健康宣言
王子グループは、「企業の価値創造の源泉は人財にあり」という大原則の下、従業員一人ひとりが心身ともに健康で、活き活きと能力を発揮できることがグループの成長につながると考えております。
これからも、グループで働くすべての従業員の健康の確保と安全で快適な職場環境づくりに努め、持続的に成長し社会に貢献できる企業グループを目指します。
2020年10月
王子ホールディングス株式会社
代表取締役 社長執行役員 CEO
磯野 裕之
健康経営戦略マップ

王子グループが健康経営を通じて目指すこと、課題
- 従業員のパフォーマンス向上
- 組織の活性化
- 中長期的な企業価値向上
体制
王子グループは、2020年10月に王子グループ健康宣言を制定し、最高健康責任者(CEO)のもと、健康経営を推進しています。会社と王子グループの各健康保険組合・労働組合、各事業所の産業医が連携し、従業員の健康増進活動を推進しています。
目標と実績
健康診断受診率:100%(目標)
| 2022年度 | 2023年度 | 2024年度 |
|---|---|---|
| 100.0% | 98.9% | 100.0% |
- ※各年度実績(王子HD・王子マネジメントオフィス)
ストレスチェック受検率:100%(目標)
| 2022年度 | 2023年度 | 2024年度 |
|---|---|---|
| 96.0% | 94.7% | 98.5% |
- ※各年度実績(王子HD・王子マネジメントオフィス)
ワークエンゲージメント
| 2022年度 | 2023年度 | 2024年度 |
|---|---|---|
| 2.6 | 2.6 | 2.7 |
- ※各年度実績(王子HD・王子マネジメントオフィス)
- ※ 新職業性ストレス簡易調査票(短縮80項目版)のワーク・エンゲージメントに関する2項目「仕事をしていると、活力がみなぎるように感じる」、「自分の仕事に誇りを感じる」への回答をもとに測定。
2項目のスコア(4=そうだ、3=ややそうだ、2=ややちがう、1=ちがう)の全従業員平均。
取り組み
2025年3月には取り組みが評価され、健康経営優良法人2025(大規模法人部門)に認定されました(2021年度から引き続き5回目)。
定期健康診断
年1回以上の定期健康診断(法定検査項目)を確実に実施し、さらに主要会社では、35歳以上の生活習慣病検診および各種がん検査(腫瘍マーカー、腹部超音波、マンモグラフィ)、VDT検診等を健康保険組合と共同して実施しています。検査結果については産業医とも連携し、不調の早期発見・治療に繋げるきめ細かなフォローを行っています。
健康相談窓口
従業員と家族の健康面、職場内の人間関係等のメンタル面を含めたさまざまな相談を、医師・カウンセラーから電話・WEBでアドバイスを受けられるグループ健康相談室を設けています。その他、希望者には事前予約により、専門カウンセラーとの直接面談ができる体制も国内全域で整えており、従業員の相談内容に応じた幅広いフォローを行っています。
ストレスチェック
法律に則り、年1回の確実な実施を行い、高ストレス者には、社外の委託先である実施事務従事者より、個別に医師の面接指導の推奨を行っています。また、実施結果については、各社、各部門責任者および実施事務従事者を集めた報告セミナー等を通じ、組織分析のフィードバック、職場環境改善への働きかけを行っています。
海外駐在員への赴任前予防接種
感染症リスクの高い任地に赴任する駐在員と帯同家族には、厚生労働省が渡航先に応じて推薦する予防接種(A・B型肝炎、破傷風、狂犬病、日本脳炎、ポリオ、黄熱、麻疹・風疹、腸チフス)の受診を推奨し、赴任後の感染を未然に防いでいます。
従業員への情報提供
「治療と仕事の両立ハンドブック」の配布やメンタルヘルスに関する知識向上を図るセミナーの実施など従業員が安心して仕事ができる環境を整えるための情報提供を積極的に行っています。
健康増進アプリの活用
社員一人ひとりが自主的に健康増進に取り組めるよう、健康増進アプリを導入しました。日々の歩数や食事内容、体重、睡眠時間等の記録を通じて、従業員の行動変容を促しています。アプリ利用を促進するために、アプリを活用したウォーキングイベントを開催する等の工夫をしています。
外部評価
MSCI 日本株女性活躍指数(WIN)
2024年6月、MSCI社によるESG指標「MSCI日本株女性活躍指数(WIN)」に7年連続で選定されました。この指数は、GPIF(年金積立金管理運用独立行政法人)にESG指数として採用されています。
女性活躍推進法に基づく優良企業認定マーク「えるぼし」
女性の活躍推進の取り組み状況等が優良な企業に厚生労働大臣より与えられる「えるぼし」の最高位である第3段階の認定を2017年12月から取得しています。

健康経営優良法人
経済産業省と日本健康会議が共同で進める「健康経営優良法人(大規模法人部門)」に認定されています。
(対象:王子ホールディングス、王子マネジメントオフィス)

データ
従業員データ集
- ※数値はすべて2024年度
- ※王子HD:王子ホールディングス単体
- ※5社:王子ホールディングス、王子マネジメントオフィス、王子イメージングメディア、王子グリーンリソース、王子製紙
正規従業員数(人)
|
|
全数(男女計) | うち女性 | ||
|---|---|---|---|---|
| 王子HD | 5社計 | 王子HD | 5社計 | |
| 正規従業員数 | 423 | 2,912 | 108 | 313 |
| 女性比率 | 25.5% | 10.7% | ||
| 30歳未満 | 72 | 374 | 37 | 81 |
| 30~39歳 | 71 | 529 | 29 | 59 |
| 40~49歳 | 93 | 681 | 18 | 60 |
| 50~59歳 | 129 | 1,157 | 21 | 100 |
| 60歳以上 | 58 | 171 | 3 | 13 |
正規従業員の平均勤続年数(年)
| 王子HD | 5社平均 | |
|---|---|---|
| 男性 | 19 | 23 |
| 女性 | 11 | 15 |
| 女性と男性の平均勤続年数の差の割合 | -42.1% | -34.8% |
正規従業員の採用人数(人)
| 王子HD | 5社計 | |
|---|---|---|
| 新卒採用人数 | 20 | 71 |
| うち女性 | 10 | 20 |
| 中途採用人数 | 37 | 123 |
| うち女性 | 11 | 24 |
| 採用人数合計 | 57 | 194 |
| うち女性 | 21 | 44 |
| 女性比率 | 36.8% | 22.7% |
役員の内訳(人)
| 王子HD | |
|---|---|
| 役員の総人数 | 29 |
| うち女性 | 5 |
| 女性比率 | 17.2% |
取締役会の内訳(人)
| 王子HD | |
|---|---|
| 取締役会の総人数 | 17 |
| うち女性 | 3 |
| 女性比率 | 17.6% |
管理職数と新規登用数(人)
| 王子HD | 5社計 | |
|---|---|---|
| 管理職数 | 246 | 720 |
| うち女性 | 32 | 59 |
| 女性比率 | 13.0% | 8.2% |
| 新規登用数 | 11 | 31 |
| うち女性 | 2 | 4 |
管理職数の内訳(人)
| 王子HD | 5社計 | |
|---|---|---|
| 部長相当職(以上)数 | 48 | 134 |
| うち女性 | 2 | 5 |
| 女性比率 | 4.2% | 3.7% |
| 課長相当職数 | 172 | 479 |
| うち女性 | 29 | 52 |
| 女性比率 | 16.9% | 10.9% |
| 売上創出部門における管理職数 | 90 | |
| うち女性 | 10 | |
| 女性比率 | 11.1% |
係長相当職数の内訳(人)
| 王子HD | 5社計 | |
|---|---|---|
| 係長※相当職数 | 61 | 788 |
| うち女性 | 23 | 38 |
STEM関連部門(研究・エンジニアリング)の従業員数の内訳(人)
| 王子HD | 5社計 | |
|---|---|---|
| 男性 | 309 | 2,252 |
| 女性 | 81 | 153 |
| 女性比率 | 26.2% | 6.8% |
国籍毎の従業員数の比率(5社計)
| 全体 | 管理職のみ | |
|---|---|---|
| 日本 | 99.69% | 99.31% |
| 中華人民共和国 | 0.10% | 0.14% |
| 中華民国(台湾) | 0.07% | 0.28% |
| ベトナム | 0.03% | 0.14% |
| カナダ | 0.03% | 0.14% |
| 大韓民国 | 0.03% | 0.00% |
| ネパール | 0.03% | 0.00% |
正社員の離職者数(人)
| 王子HD | 5社計 | ||
|---|---|---|---|
| 離職者 | 男性 | 13 | 106 |
| 女性 | 4 | 11 | |
| 合計離職率 | 4.0% | 4.0% | |
| うち自己都合 | 男性 | 7 | 73 |
| 女性 | 4 | 9 | |
| 自己都合離職率 | 2.6% | 2.8% |
